专升本都考哪些科目啊?(浙江专升本只考两门吗)
每个省份的专升本考试科目都不相同,天津、安徽等地的专升本考试需要考公共课和文化课考试。而江苏、山东则只考公共课,考试内容与考试门数也不相同。
我们以天津的专升本考试来看
天津专升本简介
天津市高等院校“高职升本科”招生统一考试是由合格的高职高专毕业生参加的选拔性考试。
即:高职(大专)大三毕业生参加的统招升本选拔性考试。
报名条件
参加普通高校全国统一考试且被本市普通高校或高职高专学校录取的应届高职高专毕业生;
参加普通高校全国统一考试且被普通高校或高职高专学校录取、具有本市正式户籍的往届高职高专毕业生;
参加普通高校全国统一考试被外省市高职高专学校录取的天津籍应届高职高专毕业生。
专升本考试科目:
高职升本科招生考试分为专业课考试和文化课考试。天津市教育考试院组织文化课考试,各招生院校组织专业课考试。
文化科考试:考试科目分为文科、理科两类:文科类考试科目为语文基础、大学英语和计算机应用基础;理科类考试科目为高等数学、大学英语和计算机应用基础。
专业考试:专业考试由招生学校负责组织。专业课考试一般在大三下学期1月份左右,具体时间以当年公布为准。升本人持本人身份证、毕业证(学生证)、文化报名的考生号和招生学校要求的其他相关证件,直接到填报支援的学校参加专业考试。
专业考试内容和考试方式由招生学校根据专业培养要求确定,专业考试成绩满分为200分。
专升本考试录取要求:专升本考试在录取时候,文化课对单科成绩没有要求,专业课具体需要看报考相应的本科院校。


上图所示的是20年、21年天津专升本招收院校和招生专业,同时还有20年、21年分数线
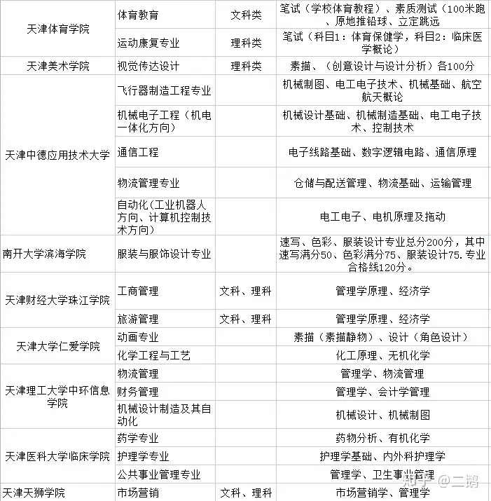
下图所示的是2021年天津专升本院校专业课考试科目


有关于专升本的可以私信我哦。