山东专升本45所本科院校之——青岛城市学院(青岛城市学院专升本学费2023会计)
嗨,同学们大家好呀,这里是有问必答,有话必说的达达!
上期我们一起探访了青岛恒星科技学院,了解了该校的招生计划,录取分数线,专业介绍和学费住宿情况等,不知道同学们还有印象吗?传送门在这里:(山东专升本45所本科院校之——青岛恒星科技学院)。
今天我们接着走进“2022软科中国民办大学排名中,位列全国40,青岛第一”的——青岛城市学院。
(文章结尾有之前院校的分享哦!)

1. 学校概况
学校全称:青岛城市学院 代码:13378
学校地址:山东省青岛市城阳区铁骑山路79号(266106)
办学层次和类型: 本科 民办普通本科高等学校
青岛城市学院创立于 2004 年,前身是青岛理工大学琴岛学院,2021年2月经教育部批准转设更名为青岛城市学院,成为独立设置的全日制普通本科高校。
学校始终以学生发展为中心、以市场需求为导向、以国际化办学为特色,融合国际优质资源,提供立足城市、面向全球的教育和公共服务,以独特的国际化视野,致力于“高素质应用型人才”的培养。
学校占地1,058亩,教学科研行政用房29.46万平方米。图书馆内纸质图书136万册,电子图书9TB。学校设32个本科专业与13个专科专业,涵盖工、管、文、经、艺五大学科门类。在校生超17000人。校内建有89个实验室及12个实习基地,校外教学与就业实践基地多达400个。2020届毕业生综合就业率达98%,排名居山东省高校第五。学校着力打造多元化、国际化、双师双能型师资队伍,现有专任教师880余人。
学校现已加入 AACSB 全球商科教育联盟成员,成为大陆地区第 102 位成员高校;在 2022 软科中国民办大学排名中,位列全国40,青岛第一。毕业生广泛就职于字节跳动、爱奇艺、阿里巴巴、华为、中建、青啤等中国知名企业及世界 500强企业;在深造方面,毕业生遍布爱丁堡大学、清华大学、墨尔本大学、新南威尔士大学、中国人民大学等中国或世界顶尖名校。
2.招生计划
2022年和2021年对比:

通过对比表格可知,
2021年的专升本招生专业有13个,招生计划总计1100人,例如英语,机械设计制造及其自动化,电气工程及其自动化,计算机科学与技术,物联网工程,土木工程,建筑学专业。其中会计学专业的专升本招生计划较多,是240人;英语,物联网工程,建筑学,物流管理,视觉传达设计专业的专升本招生计划较少,都是40人。
2022年的专升本招生专业有14个,招生计划总计1235人,分别为英语、机械设计制造及其自动化、电气工程及其自动化、计算机科学与技术、物联网工程、土木工程、建筑学、工程管理、工程造价、会计学、财务管理、物流管理、视觉传达设计、环境设计等专业 。其中会计学专业的专升本招生计划较多,是220人;英语专业的专升本招生计划较少,是35人。
其余专业的专升本招生计划同学们可以对照表格详细查看。
综上,该院校近两年的专升本招生专业,2022年相比2021年增加1个专业,招生计划人数2022年相比于2021年增加了135人。
3.自荐考试情况
自荐考生可根据专科所学专业对应报考我校本科招生专业。本次测试不收取报名、考试费用。2022年专业综合能力测试工作全部采用线上考试的方式进行。
合格标准:
测试结果分“合格”和“不合格”。考生测试分数在本专业实考人数排名前70%或两门考试科目总分数达到120分及以上的为“合格”。
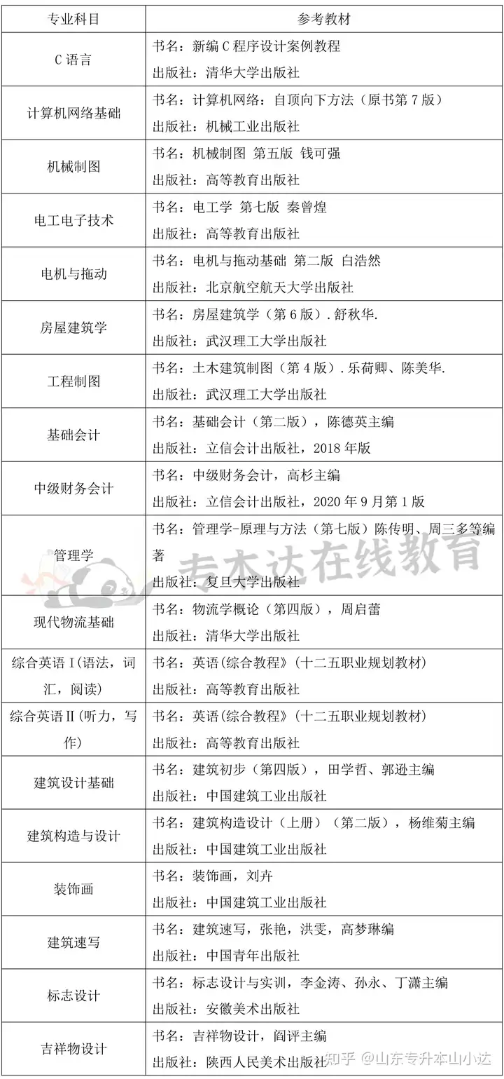
2022年自荐生考试科目如下图所示:


参考教材如下:

4.录取情况
2022年和2021年对比:

根据青岛城市学院近两年的专升本投档分数线可知:(以校荐生为例)
2022年最高分是英语 281分,最低分是建筑学160分。
2021年最高分是工程造价239分,最低分是会计学100分。
总体来看,招生专业分数线上涨幅度较大,多数专业涨幅超过50分。例如会计学专业,2022年涨幅达到159分。在2021年的最低投档分数线是100分,在2022年的最低投档分数线是259分。因此同学们在备考时建议给自己定的目标分数线最好是根据往年的分数线上增加30-50分。
5.招生专业介绍
2022年青岛城市学院专升本招生专业有14个:英语、机械设计制造及其自动化、电气工程及其自动化、计算机科学与技术、物联网工程、土木工程、建筑学、工程管理、工程造价、会计学、财务管理、物流管理、视觉传达设计、环境设计。
其中,
山东省卓越工程师教育培养计划项目(本科):机械设计制造及其自动化、电气工程及其自动化
山东省一流本科专业建设点:机械设计制造及其自动化、会计学
山东省特色专业(本科):机械设计制造及其自动化
各专业所对应的专科专业如下图所示:

因该校招生专业较多,故不一一做详细介绍,现就以电气工程及其自动化、机械设计制造及其自动化、会计学专业为例介绍。
电气工程及其自动化:
(具体专业介绍点击此处)
专业介绍:通过学习学生能在电力系统、智能控制等行业从事工程设计、生产制造、系统运行、系统调试、系统分析、技术开发工作,培养具有社会责任感、较强创新精神、实践能力和国际视野的高素质应用型人才。
本专业毕业生将具备以下能力:
全面掌握电子与电气工程领域的理论知识与技能;
掌握数学、软件工程、设计和管理等方面的知识与技能;
具备分析和解决问题、团队沟通合作、项目管理等通用技能。
主要课程:复变函数与积分变换、电气制图软件、电机学、电力电子技术、电气控制与可编程控制器、新型传感器技术、电力系统分析、电气专业英语、电力系统继电保护、现代控制理论等。
专业就业前景:就业前景广阔,可在国家电网设计院研究所智能制造及航空系统钢铁建筑等行业工作,可胜任如电气工程师、控制及仪器工程师、电气消防工程师等,毕业生也可选择在电气工程等领域继续攻读硕士。
机械设计制造及其自动化:
(具体专业介绍点击此处)
专业介绍:本专业培养适应区域经济社会发展需求,能在机械专业领域内从事机电产品的设计制造、应用研究、产品开发、经营和生产管理等方面工作的,具有社会责任感、扎实理论基础、较强创新精神、实践能力和国际视野的高素质应用型人才。
主要课程:互换性原理与测量、先进成图技术、机械原理、机床夹具设计、机械设计、UG CAM与数控加工、机械专业英语、机械制造装备设计理等。
专业就业前景:可以从事机械相关领域内的设计、制造、开发、科研的工作;可以从事运行管理、质量检测、机电控制、技术服务等方面的工作;可以从事机械相关交叉领域的创新创业工作;可以考研继续攻读机电类相关领域的硕士学位。
会计学:
(具体专业介绍点击此处)
专业介绍:培养具有国际视野、数智思维及会计决策能力的中级应用型会计人才。毕业生能够服务区域经济发展、智慧城市建设,并从事财务会计和管理会计等相关岗位的工作。
主要课程:经济学、税收筹划、管理会计、风险管理、数据库原理与财务应用、金融学会计英语、审计实务、财务数据挖掘与分析、财务机器人等。
专业就业前景:本专业毕业生可任职于财政局、税务局、审计局等政府机关及其他行政事业单位、大型国有企业、银行、证券公司、会计师事务所、税务师事务所、上市公司等;也可以继续深造,出国留学;也可报考国内相关会计、审计、财务管理等专业硕士。
6.其他问题
学费:
本科普通类专业(含专升本)学费:22000元/生/年,
本科艺术类专业(含专升本)学费:25000元/生/年
住宿:
宿舍基础设施完备,六人间,上下床。没有空调,有独卫,没有独立的洗澡间,洗澡需要去澡堂。
(以下来自该校学生的评价)
1. 宿舍条件只有北区最差,再差也没有同学口中那么差,可以接受的。
2. 校内东区和西区的宿舍也可以,空间比较大。上下铺,有衣橱,没空调,不过青岛气候还可以。
学习氛围:
(以下来自学生的评价)
1. 学校很负责的给大一加了很多英语课程(英语听说、词汇、语法、综合、写作)
2. 学校很多系都设立的考研班级,还有很多专业的特色方向班,值得选择。学校很多专业很多课程是双语授课。
3. 学生相对其他学校是没毛病的,可是现在又在慢慢举办双语教学,学生没那个实力接受,很难弄,这些,评论区也有人说了,改制当然是好的,但是有点步子大了扯着淡,考研氛围什么的还行,这个看学生自己,没有什么歪风邪气。
其他:
(以下来自学生的评价)
1. 学校环境真不错,绿化工作学校一直在进行,栽树种草等等,到处随处可见的绿树成荫。
2. 学校没有乱收费,我不知道说乱收费的同学是哪那个系,我来到之后就没有再收过一分钱。
3. 食堂饭确实挺贵,价钱和点外卖差不了多少。
考得上,你能行,录取通知书在向你招手!

好啦,今天的分享就到这里,下次我们会走进“ 2019年和2020年世界绿色大学评比中,均位居亚洲高校第一名”的——潍坊理工学院。老规矩,欲知详情如何请听下回分解。
达达温馨提示:更多干货内容和课程可以联系达达我哦!
另外,一元学一年的活动快结束啦!要薅羊毛的赶紧哦!

传送门:青岛科技大学:山东专升本山小达:山东专升本45所本科院校之——青岛科技大学
传送门:青岛理工大学:山东专升本山小达:山东专升本45所本科院校之——青岛理工大学
传送门:山东中医药大学:山东专升本45所本科院校之——山东中医药大学
传送门:临沂大学:山东专升本45所本科院校之——临沂大学
传送门:滨州学院:山东专升本45所本科院校之——滨州学院
传送门:潍坊学院——山东专升本45所本科院校之——潍坊学院
传送门:山东第一医科大学:山东专升本45所本科院校之——山东第一医科大学
传送门:山东交通学院:山东专升本45所本科院校之——山东交通学院
传送门:德州学院:山东专升本45所本科院校之——德州学院
传送门:泰山学院:山东专升本45所本科院校之——泰山学院
传送门:齐鲁师范学院:山东专升本45所本科院校之——齐鲁师范学院
传送门:山东管理学院:山东专升本45所本科院校之——山东管理学院
传送门:山东石油化工学院:山东专升本45所本科院校之——山东石油化工学院
传送门:山东农业工程学院:山东专升本45所本科院校之——山东农业工程学院
传送门:济宁学院:山东专升本45所本科院校之——济宁学院
传送门:菏泽学院:山东专升本45所本科院校之——菏泽学院
传送门:山东女子学院:山东专升本45所本科院校之——山东女子学院
传送门:济宁医学院:山东专升本45所本科院校之——济宁医学院
传送门:山东青年政治学院:山东专升本45所本科院校之——山东青年政治学院
传送门:枣庄学院:山东专升本45所本科院校之——枣庄学院
传送门:山东协和学院:山东专升本45所本科院校之——山东协和学院
传送门:山东英才学院:山东专升本45所本科院校之——山东英才学院
传送门:齐鲁理工学院:山东专升本45所本科院校之——齐鲁理工学院
传送门:潍坊科技学院:山东专升本45所本科院校之——潍坊科技学院
传送门:烟台南山学院:山东专升本45所本科院校之——烟台南山学院
传送门:烟台理工学院:山东专升本45所本科院校之——烟台理工学院
传送门:齐鲁医药学院:山东专升本45所本科院校之——齐鲁医药学院
传送门:青岛滨海学院:山东专升本45所本科院校之——青岛滨海学院
传送门:青岛恒星科技学院:山东专升本45所本科院校之——青岛恒星科技学院