考研院校分析| 江苏大学(江苏大学考研难吗?)
嗨喽,小同学们好啊!
今天学长要给大家介绍的是江苏大学。
校训:博学 求是 明德
博学——这是对知识追求的强烈愿望,也是对每个人自身发展和完善的客观要求。因此,每个师生员工都要有强烈的求知欲望,广泛涉猎,使自己具有宽广的知识面和渊博的学识。
求是——这是整个学习过程的重要阶段。学习的目的是为了获得知识,求得创新。
明德——这是学习的升华。要通过学习,树立科学的世界观、人生观、价值观,不断提高道德修养,与自然、与社会、与他人建立融洽和谐的关系,在推动社会发展的同时不断完善自己。

江苏大学(Jiangsu University),位于江苏省镇江市,是江苏省人民政府与中华人民共和国教育部、农业农村部共建的全国重点大学,是“江苏高水平大学建设高峰计划”A类建设高校。
截至2022年7月,学校拥有15个一级学科博士点,设有13个博士后科研流动站;45个一级学科硕士点,有21个硕士专业学位类别,25个工程硕士授权领域。有2个国家重点学科,1个国家重点(培育)学科,10个江苏高校优势学科。学校工程学、化学进入全球排名前1‰,工程学、材料科学、临床医学、化学、农业科学、药理学与毒理学、生物学与生物化学、环境生态学、分子生物学与遗传学、计算机科学、植物与动物科学、一般社会科学12个学科进入ESI排名全球前1%。

1)学科评估结果

2)重点学科


1、相关网址
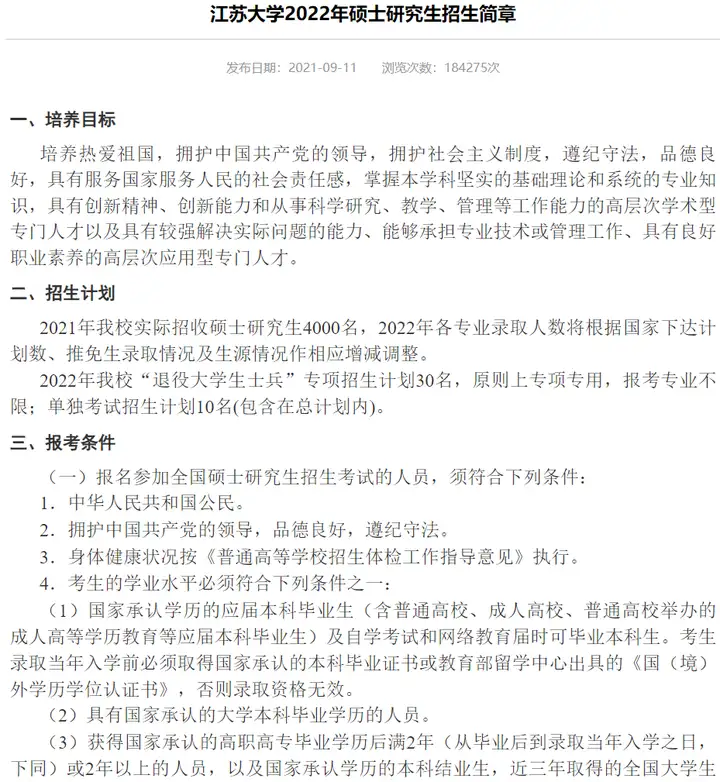
1)招生简章


2)招生目录


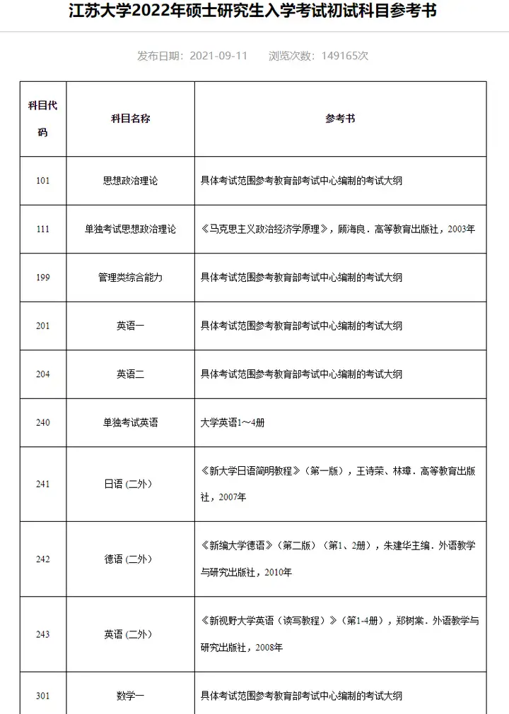
3)初试科目参考书



2、复试分数线






(1)参加单独考试考生进入复试的初试成绩基本要求参照相关学科门类的国家线,其他复试要求与全国统考考生相同。
(2)“退役大学生士兵”专项计划进入复试的初试成绩基本要求:初试总分为500分的,进入复试基本要求分数线,按学科门类(专业)国家A线总分降低25分,初试科目为三个单元,单科40/120,初试科目为四个单元,单科35/50;初试总分300分的,进入复试基本要求分数线,按学科门类(专业)国家A线总分降低20分,单科40/80。

3、奖助体系
1)学费


2)奖助学金
研究生国家助学金为6000元/生/学年;学业奖学金为生均9300元/学年(一等奖、二等奖、三等奖获奖比例分别可达25%、60%、15%);国家奖学金按照国家下达计划评定,硕士国家奖学金奖励标准为20000元/生/学年,博士国家奖学金奖励标准为30000元/生/学年;研究生专项奖助学金包括综合类单项奖、高水平科研成果单项奖、科研实践创新赛事单项奖、优秀学位论文单项奖和“三助”助学金等,具体参照学校相关文件。学校将不断完善研究生奖助体系,努力提高研究生待遇水平。

4、报录比
考研报录比是考生在择校专业时关注的重点内容之一,因此考研报录比成为考生衡量报考难度的重要因素。虽然江苏大学没有公布历年考研报录比,但在官网公示了拟录取名单,各位可以适当参考。


5、学长小课堂
1)特色专业
江苏大学拥有5个国家级特色专业,分别为机械设计制造及其自动化、电气工程及其自动化、金属材料工程、车辆工程、医学检验。
2)复试情况
据小达学长了解,江苏大学在省内认可度较高,但由于地理位置限制,生源大部分来自双非院校,因此竞争压力也相对较小。江苏大学报考人数较多的专业在机械工程,计算机,临床医学等相关专业,但文科方面,马克思主义理论,外国语言文学分数线较高,剩余大部分专业都是国家线,说明进入复试的要求不高,众多专业也常面临招不满的情况,所以难度相对较低。
学长最近一直在忙着更新院校分析,大家可一定要点赞并关注一下我啊,祝点赞的你考一次研,一次就上岸啊!!!
大家如果还有什么想了解的院校,欢迎到小达学长的【考一次研】留言,小达学长一定第一时间帮助大家排忧解难,同时院校分析都是首先更新于公众号哦!