关于全市民办学校和部分公办学校初中招生网上采集志愿的公告(2021年初中生网上报名时间)
原标题:关于全市民办学校和部分公办学校初中招生网上采集志愿的公告
按照《包头市2023年义务教育阶段学校招生入学工作指导意见》要求,落实“公民同招”,现将全市民办学校和部分公办学校初中招生网上采集志愿相关事宜公告如下:
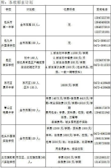
一、参与网报的学校包括:东河区景开中学(民办)、青山区瑞星中学(民办)、九原区包头外国语实验学校(民办)、土右旗敕勒川实验学校(民办)、昆区衡实学校(民办)、九原区包九中外国语学校、东河区包一中(注:包一中女排特长生面向自治区招生,不在此次公民同招范围)。
二、包头市户籍或包头市学籍、有意愿就读以上学校的学生实行网上采集志愿,可以填报1所学校志愿。
三、各地区公办学校招生与本次网报可兼报。
四、全市统一的预报名信息采集平台为包头教育云(www.btjy.net)或手机“蒙速办”APP(便民服务→包头教育入口→包头“公民同招”网报)。
五、网报时间6月2日(9:00-17:00),报名信息确认后,打印报名信息采集表,即视为预报名成功,志愿将不能进行修改,请各位家长及学生认真考虑,慎重填报。
六、6月5日—6月11日在属地教育局监督指导下,各学校对报名信息与家长确认。6月16日前对报名人数超过招生计划的学校统一由市教育局组织电脑派位。报名人数未超过招生计划的学校,学生将直接被录取,空余计划由属地教育局统筹安排或学校自主招生。
七、被录取学生家长与学校签订确认书,放弃参与其它公办学校招生,未被录取的学生继续按属地内公办义务教育入学程序入学。6月23日前市教育局将上述各学校初一新生信息锁定,并反馈给相关旗县区教育局,被录取的学生将不能参与后续其它公办学校的招生。未经网报而被学校违规录取的学生不予注册学籍,请各旗县区教育局、各学校及时做好宣传。
附:各校招生计划

2023年5月30日
来源:市教育局基教科
编辑:赵旭、王媚
审核:杨凯锋
终审:岳鹏飞返回搜狐,查看更多
责任编辑: