2023山西高考分数线(一本二本)(山西预估2021年高考本科分数线)
原标题:2023山西高考分数线(一本二本)
从山西省招生考试管理中心获悉,2023年山西高考分数线公布,详细如下:



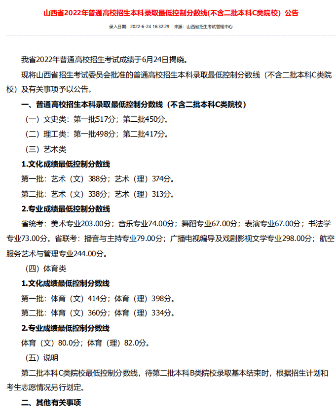
附:2022年

2021年



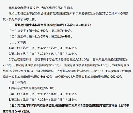
2020年

2019年山西高考分数线
一、普通高校招生本科录取最低控制分数线(不含二本C类院校)
(一)文史类:第一批为542分;第二批为481分。
(二)理工类:第一批为507分;第二批为 432分。
(三)艺术类
1.第一批:艺术(文)为379分;艺术(理)为355分。
2.第二批:艺术(文)为337分;艺术(理)为302分。
3.专业成绩控制线:省统考美术专业成绩最低控制线为220.00分;音乐专业成绩最低控制线为75.00分;舞蹈专业成绩最低控制线为65.00分;表演专业最低控制线为79.00分;书法学专业最低控制线为72.00分。省联考播音与主持专业最低控制线为81.00分;广播电视编导及戏剧影视文学专业最低控制线为321.00分。
(四)体育类
1.体育专业成绩最低控制线为68.0分。
2.第一批:体育(文)为434分;体育(理)为406分。
3.第二批:体育(文)为385分;体育(理)为346分。
来源:山西招生考试网、山西省招生考试管理中心
返回搜狐,查看更多
责任编辑: