英语学习活动观超详细知识点复盘ppt(英语教学活动观是什么)
原标题:英语学习活动观超详细知识点复盘ppt
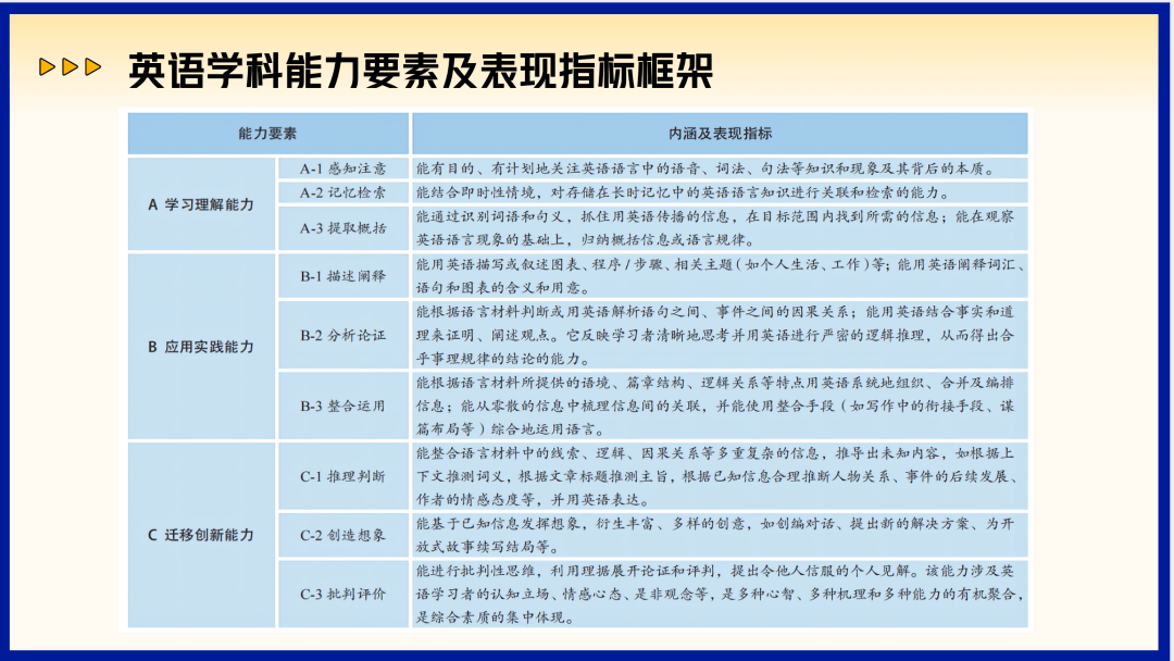
本期分享:Kethrine老师对之前读过的有关英语学习活动观的论文思维导图进行了一个复盘,并以PPT的方式整理了相关知识点,以后有关英语学习活动观的内容看这一篇就够啦!










来源丨Kethrine的教学笔记
明师俱乐部进行编辑整理,版权归原作者所有,如有侵权请联系删除
点击图片查看大会通知
关于征集“第七届中国英语教师发展大会”优质课例,欢迎英语教师进行投稿,投稿要求如下:
1. 课例以说课形式进行,时长为20分钟/人。
2. 投稿课例基于“核心素养”进行单元整体、教学评一体化、主题意义探究、英语学习活动观、项目式教学、教育信息化等维度呈现。
3. 投稿准备:说课课件、说课视频、教学设计、上课课件及课堂实录;另如是获奖课例,请一同附上荣誉证书。
4. 投稿方式:将资料及报名表打包,命名为【姓名+地区+第七届中国英语教师发展大会】发送至“mingshiclub2015@163.com”。
点击下载报名表
5. 截止日期:2023年9月17日。
大会学术委员会将对课例进行评审,并于2023年9月24日前,向通过审核的作者发送大会邀请函,同时通过审核的课例将获得《明师说》系列好课出版机会。
说明:明师享有投稿课例直接使用权
《从入门到精通-中学英语语音这样学》
长按上方二维码即可购买
新学期充电:从自然拼读到分级阅读,成功教学案例分享!
分类速记!初中英语980个核心单词必背
如何让学生做好英语课堂笔记?
“教师节”的英文不是“Teachers Day”!应该这么说!
教学资源、精彩活动、趣味互动
福利折扣、在线咨询
请不要重复添加明老师返回搜狐,查看更多
责任编辑: