10年财务总监经验总结:如何做出一份老板喜欢、业务能懂的财务分析?
原标题:10年财务总监经验总结:如何做出一份老板喜欢、业务能懂的财务分析?
财务分析是个比较大的体系——既有基于报表的分析,也有基于业务数据的分析。
然而很多企业在财务决策支持过程中,提供的财务分析总是容易偏向于财务视角而忽略业务视角,以至于呈现非常尴尬的局面:老板看不懂,不喜欢,业务也看不懂……怎么办?
01
把复杂的事情简单化
财务本身有其系统性和专业性,业务不懂很正常,我们不太可能要求业务从头开始学起,这也不太现实。
因此就需要我们转换视角,从业务需求出发,去设计分析指标及分析结果。
简单来说:就是把会计语言,转换成常规语言!
什么是会计语言?什么是常规语言?
比如我们常说的“应收账款周转率”、“存货周转率”等;从业务角度对于没接触过财务的人,有些名词就不大能听得懂了!
他可能要反应好久才反应过来,甚至悄摸摸去查了百度才恍然大悟,哦~原来是这个意思!但……这个东西用来干嘛的?
财务不是自说自话,财务想要融入业务,就一定要首先能让人看得懂,继而才能去谈接下来的事情。
那什么是常规语言?
对于一般人来说,财务分析究其本质,无非两个目的:发现机会,规避风险!
立足这两个基本点,我们又会发现,财务分析套路再多无非就是比来比去:跟谁比?比什么?怎么比?为什么比?比来做什么?
当我们抱着这样的理念去做表格设计的时候,再复杂的事情也能给他简单化。
举个例子:
长贝管理咨询集团刘国东老师,曾分享过一个非常简单易懂且有效的方式——

主营业务收入情况如何?同去年相比,是好是坏?本期情况同今年整体相比是好是坏?是否需要做出调整?
以及主营业务利润、营业利润、利润总额、净利润等都一目了然!
当你真正从老板角度出发、从业务需求的角度出发,去设计表格的时候,这个表格才真正是让老板喜欢且用得上的。
02
建立一个财务指标体系
财务分析不是简单的数据填充,我们一定是基于某种目的才去做的分析。
比如,我们最耳熟能详的盈利能力、营运能力、偿债能力、发展能力等这几个词,如何借用财务指标去反应表达这些能力?
盈利能力分析:表达产品/服务创造利润的能力;
指标:销售净利润、资产净利润、权益净利润、总资产报酬率、营业利润率、成本费用利润率;

盈利质量分析:表达公司的持续盈利能力;
指标:全部资产现金回收率、盈利现金比率、销售收现比率;

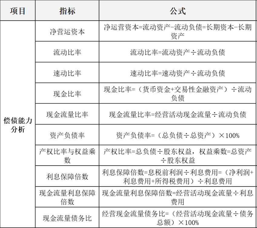
偿债能力分析:表达公司如期偿还债务的压力;
指标:净营运资本、流动比率、速动比率、现金比率、现金流量比率、资产负债率、产权比率与权益乘数、利息保障倍数、现金流量利息保障倍数、现金流量债务比;

营运能力分析:表达公司经营周转的速度;
指标:应收账款周转率、存货周转率、流动资产周转率、净营运资本周转率、非流动资产周转率、总资产周转率

发展能力分析:表达公司可扩张的速度及能力;
指标:股东权益增长率、资产增长率、销售增长率、净利润增长率、营业利润增长率;
……等等!当然,每家公司基本情况不同,所使用到的指标可能也不尽相同,但道理都是相通的。
只要我们遵循实际,从业务财务的角度出发设计出一整套的财务指标体系,就能既简单又轻松地做出一份老板喜欢、业务能懂的财务分析。
03
基于目的,事前分析
财务分析过程中也分:事后分析,事中分析,事前分析。
事实上,70%的财务分析都应该是事前分析和事中分析,事后分析不应该占据我们全部的精力及注意力!
举个例子:
Costco是著名的会员制连锁超市,美国第二大零售商,以精选商品和价格便宜而著称! 为了追求便宜,很多商品都是贴近成本价格进行出售。 甚至为了做到极致便宜,Costco内部有两条硬性规定:所有商品毛利率不超过14%,一旦高过这个数字,则需要汇报CEO,再经董事会批准;面对外部供应商,一旦在别的地方比Costco的价格还低,则它的商品将永远不会再出现在Costco的货架上! 导致Costco的毛利率常年保持在10%以下,除去费用,交完税款,纯利润就几乎为0了。 那他究竟靠什么赚钱? 其实像Costco这种零售企业,想要赚钱的一个特别重要的方法,就是提高周转率。 Costco的周转率非常之高,是12。这意味着Costco用一笔钱进货之后,一个月之内就能把货物卖出去, 同一笔钱,Costco一年可以周转12次! 我们来简单算一笔账: 假如一个货物放在一个普通超市,三个月才卖出去,那用来进货的这笔钱,一年只能周转4次! 前面我们说了,Costco的利润率基本维持在10%以下,我们假设它的利润率是10%; 那么1块钱的进货款,在普通超市一年周转4次,就只能赚4毛钱,而Costco一年周转12次,就能赚1块2! 当Costco周转率越高,意味着它赚的钱也越多!从Costco这一盈利模式中不难看出,这显然是经过一系列精心设计的结果,是财务经过事前分析并验证可行性后,反过来指导企业实际运行的典型案例。
而这正是财务分析的重要价值所在!是财务反过来走上指导甚至管理业务道路的重要抓手!
……篇幅原因,更多相关财税干货内容,关注财加教育,后续将持续为您放送!返回搜狐,查看更多
责任编辑: