个人简历应该怎么写?(个人简历应该怎样写才正确)
直接上一份优秀简历模板,告诉你怎么写好一份求职简历,提高面试通过率!
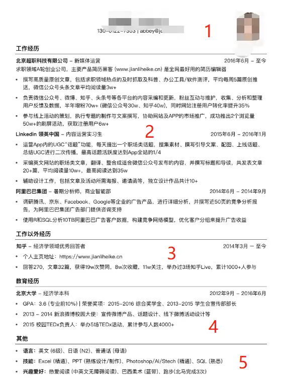
简历来自 WonderCV (里面有超多同行业优秀简历可以参考)

下面我会从一份优秀简历的撰写结构、内容以及一些注意细节,讲一讲一份标准并且优秀的简历是如何打造出来的。
一、优秀简历的基本结构
相信你一定看过不少花哨的简历模板,甚至有的还贴心地设计出一个封面,但是我告诉你,这些东西没用。

一份真正好的简历,只需要按照既定的结构写就好了(就好像现在很多公司,你在线上投递简历之后,线下也会让你填写一份标准化的简历表格)。
那么一份优秀简历的结构,到底是什么样子的呢?
1、求职意向+个人介绍栏

任何一份简历的开头,都要简要介绍你的个人情况(姓名、学历、民族)、求职岗位和联系方式,当然也可以带上你的一句话介绍。
要点:不写无关信息,写清楚你的求职岗位、联系方式(邮箱+电话)、性别(用照片体现,照片体现不出来的,加一栏性别)、住址即可。
当然,这个地方还可以用一句话概括自己的优势,方便HR在查看的时候,能第一时间知道你的亮点。
2、工作经历栏

工作经历这一个版块,是大多数HR会着重看的地方。
你以前的工作经历、工作内容和工作成果,都会在这个地方体现,所以这里也是最重要的一个板块。
要点:第一行写清楚公司名称和岗位+任职时间(排序方式最好是从近期到之前)
第二行写清楚你在公司负责的主要事情(也就是你的工作内容)
第三行写具体的工作内容及成绩(记得用Star法则,后面会详细讲到怎么用)
然后依次写下去,注意不要写跟目前应聘岗位无关的工作经历。
2、项目经验栏(应届生这里写实践经历)

项目经验是HR考察你的一个额外点,也是对工作经验的一个补充说明。
所以这里按照工作经历的撰写方式撰写即可。
3、教育经历栏

教育经历只要按照实际情况撰写即可,不过也需要有一些注意点:
学校名称和学历、入学到毕业时间需要写在第一行;
如果你的成绩还不错,可以写上GPA以及专业排名,如果一般,就不用写了;
在校拿过哪些成绩,也可以体现在这里;
4、个人技能和其他

最后一栏是补充说明:即之前没有提到的个人技能及亮点、证书的说明(这里就没必要来一大段自我评价了)。
以上就是一份优秀的求职简历基本撰写结构了