什么叫商业地产运营管理?(商业地产运营模式有几种类型)
商业地产是以土地为基本资产,土地附着物为增值资产,区别于住宅、办公以及生产的物业形态的固定资产。
商业地产运营管理,目的当然是为了能有效的维护和提升商业资产这种资产形态的净值而产生的社会分工。
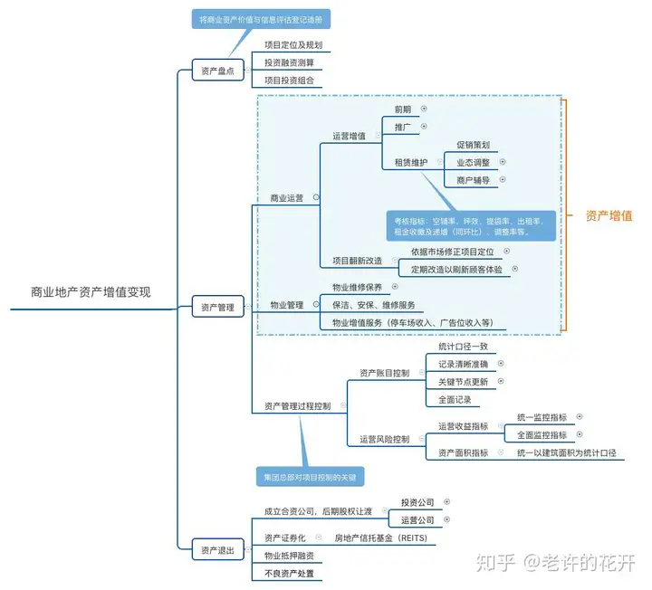
具体来说,商业地产作为一种资产,有增值和变现的需求,在这种需求下,产生了资产盘点、资产管理和资产退出三个主要管控领域,具体见下图。(考虑到篇幅,在此不论述自持部分与可售部分的互相配合,否则范围就会比较大,优秀的商业自持部分对可售的住宅、公寓、产业甚至拿地都有很大的溢价以及增值作用。)

这张图是我自己画的,不知道是不是画的很全面。从图上看,商业地产的运营是在资产管理这一项里面的一个分支。看明白了商业运营所处的分支和位置,其实就大体能明白运营在商业地产增值变现中的作用与地位了。
具体来说,商业运营里面主要是运营增值这一分支,包括前期、推广和租赁维护三个主要部分,具体在看我画的另一张图。(有些甲方有自营部分,这种为了解决招商难题和多元化投资分散经营风险的方式,其实更多的应该归类在零售与服务中,与商业地产的操作思路和底层逻辑有本质的不同,但是在商业体中可以达到互相配合的作用。)

从图上看,商业运营中增值部分的主要工作其实已经很明晰了,就是三大块:前期、推广和租赁维护。业内很多人都会认为租赁维护和推广就是商业地产运营,其实这是以偏概全了。如果以这样的思维去理解商业地产的运营,在实际操作上,必然会出现偏颇,导致项目开发和运营上出现问题。(亲身经验总结,教训深刻。)
包括项目改造、物业管理,甚至总部对项目的控制,都可能对资产增值部分有着巨大的关联作用,忽视这些方面,其结果就是大量租金收益流失,甚至是商业体在竞争中失去食物链优势地位,导致一蹶不振的恶性循环。
这三个方面具体看三张图:



图画的不好或不全还请大家多多见谅。
从以上几张图来看,运营管理尽管有许多繁复的工作,也包含了消防、物业、品牌特性、财务管理、合同管理、人员管理等许多知识,但主要目标和主要工作其实很明晰,就是为了在资本进入商业地产以及以后退出商业地产期间,让商业增值。无论是为可售部分服务,为拿地争取溢价,为集团知名度美誉度做贡献,还是立足本职做好租金收益工作,都是在为资本服务,这一点一定要清晰。
市场上有些商业目标是做租金收益,招商和运营人员以租金为导向,做了很多中端或者中低端的场子,还有一些商业地产以形象为导向,兼顾租金收益,做出了一批业内名片式物业。
以上两种商业地产的操盘思路各有优势,但哪一种更高明呢?
欢迎大家评论区留言:)