部编版六年级下册第3课《古诗三首》图文讲解+知识点梳理(六年级下册语文第三课古诗三首教学视频)
电子教材
点击图片,查看大图
▼▼▼▼


课文朗读
点击上方绿标收听音频

知识点(转载请备注出处)
我会写:
侯hóu:侯爵 公侯 封侯 侯门似海
章zhāng:乐章 篇章 简章 盖章 约法三章
泣qì:哭泣、抽泣、泣不成声
盈yíng:充盈 丰盈 盈利 盈余 热泪盈眶
脉mò:脉脉 脉脉含情
栖qī:栖息 栖居 栖身 两栖
鸦yā:乌鸦 鸦片 鸦雀无声 鸦片战争
多音字:
处:chù办事处 chǔ处理
相:xiāng相处 xiàng相貌
传:chuán (传说)zhuàn(传记)
脉:mài(山脉)(mò(脉脉)
纤:xiān(纤维)qiàn(纤夫)
形近字:
宫(宫廷)官(官员)
侯(王侯)候(等候)
栖(栖息)柄(把柄)
问题归纳:
1、《寒食》这首诗写的是怎样的景色?运用了什么描写方法?
这首诗运用了白描手法,诗的前两句写的是白昼风光,描写了整个长安柳絮飞舞,落红无数的迷人春景和皇宫园林中的风光;后两句则是写夜晚景象,生动地描绘出了一幅夜晚走马传烛图,使人如见蜡烛之光,如闻轻烟之味。
2、《古诗十九首》中运用了哪些叠字,有什么好处?
答:“迢迢”,是星空的距离;“皎皎”,是星空的光线;“纤纤”,是织女手的形态;“札札”,是织布机的声音;“脉脉”,是织女凝望的神情。
这些叠词无论是描摹景物,还是刻画人物、叙述情境,都在反复吟咏中创设着缠绵的情境。
3、《十五夜望月》这首诗中点明了哪些意象?表达了诗人怎样的情感?
答:中庭,地白,树、鸦,露,桂花,暗含了月的意象。
表达了作者中秋望月思远、想念好友的情感。
课后习题答案:
二、结合牛郎织女的故事,说说《迢迢牵牛星》表达的情感。
答:《迢迢牵牛星》借助神话传说中牛郎和织女被银河相隔而不得相见的爱情悲剧,表达了相思受阻、思而不得的离愁别恨。
三、《十五夜望月》中的“不知秋思落谁家”委婉地表达了游子的思亲之情。在你读过的诗词中,还有哪些类似的诗句?
示例:
1、独在异乡为异客,每逢佳节倍思亲。遥知兄弟登高处,遍插茱萸少一人。(王维《九月九日忆山东兄弟》)
2、旅次经寒食,思乡泪湿巾。音书天外断,桃李雨中春。(李中《客中寒食》)
3、“夕阳西下,断肠人在天涯。” (马致远《天净沙·秋思》)
4、“洛阳城里见秋风,欲作家书意万重。复恐匆匆说不尽,行人临发又开封。” (张籍《秋思》)
5、“征客无归日,空悲蕙草摧。” (王昌龄《秋思》)
四、《寒食》和《十五夜望月》写了哪些传统习俗?还有一些古诗也写到了传统习俗,查找资料了解一下。
《寒食》这首诗写寒食节禁止烟火,吃冷食的传统习俗;《十五夜望月》描写了中秋节赏月的传统习俗。还有一些古诗也写到了传统习俗,如《九月九日忆山东兄弟》写了重阳节登高的习俗;《村居》写了春季放风筝的习俗;《元日》则写了春节饮屠苏酒,插桃符的习俗……
与传统节日相关的古诗:
春节诗
元日
(宋)王安石
爆竹声中一岁除,春风送暖入屠苏;
千门万户瞳瞳日,总把新桃换旧符。
田家元日
(唐)孟浩然
昨夜斗回北,今朝岁起东;
我年已强壮,无禄尚忧农。
桑野就耕父,荷锄随牧童;
田家占气候,共说此年丰。
元宵节诗
上元夜
(唐)崔液
玉漏铜壶且莫催,铁关金锁彻夜开;
谁家见月能闲坐,何处闻灯不看来。
十五夜观灯
(唐)卢照邻
锦里开芳宴,兰红艳早年。
缛彩遥分地,繁光远缀天。
接汉疑星落,依楼似月悬。
别有千金笑,来映九枝前。
端午诗
端午
唐•文秀
节分端午自谁言,万古传闻为屈原;
堪笑楚江空渺渺,不能洗得直臣冤。
端阳采撷
宋•许文通
玉粽袭香千舸竞,艾叶黄酒可驱邪。
骑父稚子香囊佩,粉俏媳妇把景撷。
端午日赐衣
唐•杜甫
宫衣亦有名,端午被恩荣。
细葛含风软,香罗叠雪轻。
自天题处湿,当暑著来清。
意内称长短,终身荷圣情。
中秋诗
天竺寺八月十五日夜桂子
作者:皮日休
玉颗珊珊下月轮,殿前拾得露华新。
至今不会天中事,应是嫦娥掷与人。《寒食》
寒食
[唐]韩翃
春城/无处/不/飞花,寒食/东风/御/柳斜。
日暮/汉宫/传/蜡烛,轻烟/散入/五侯家。
作者介绍:
韩翃:字君平,南阳(今属河南)人,唐代诗人,是“大历十才子”之一。韩翃的诗笔法轻巧,写景别致,在当时传诵很广。著有《韩君平诗集》
主题:
《寒食》一诗描摹出了寒食节时浓郁绚烂的春景,以及皇室的雍容恩宠、王侯的富贵娴雅,不仅再现了唐时的节日习俗,也呈现出一派承平景象。同时也流露出作者对现实的不满和对权贵们的讽刺。
译文:
春天的京城处处柳絮飞舞、落红无数,寒食节东风吹拂着皇城里的柳树。夜色降临,宫里忙着传赐新火,袅袅轻烟散入权贵豪门的家里。
注解:
①春城:指春天的京城。
②御柳:皇帝御花园里的柳树。
③汉宫:这里用汉朝皇宫来指唐朝皇宫。
④传蜡烛:寒食节禁火,但朝廷传赐蜡烛给公侯之家,受赐的可以点火。
⑤五侯:这里指天子宠幸之臣。
鉴赏:
《寒食》是唐代诗人韩翊的一首七言绝句。诗的前两句写的是白昼风光,描写了整个长安柳絮飞舞、落红无数的迷人春景和皇宫园林中的风光;后两句则是写夜晚景象,生动地画出了一幅夜晚走马传烛图,使人如见蜡烛之光,如闻轻烬之味。全诗用白描手法写实,刻画皇室的气派,充溢着对皇都春色的陶醉和对盛世泰平的歌咏。
《迢迢牵牛星》
迢迢牵牛星
迢迢∕牵牛∕星,皎皎∕河汉∕女。
纤纤∕擢∕素手,札札∕弄∕机杼。
终日∕不∕成章,泣涕∕零∕如雨。
河汉∕清∕且浅,相去∕复∕几许?
盈盈∕一水∕间,脉脉∕不得∕语。
诗歌介绍:
《古诗十九首》中国古代文人五言诗选辑,最早见于南朝梁萧统主持编选的《文选》。诗中语言朴素自然,描写生动真切,具有浑然天成的艺术风格,被刘勰称为“五言之冠冕”
主题:
《迢迢牵牛星》是产生于汉代的一首文人五言诗,是《古诗十九首》之一。此诗借神话传说中牛郎、织女被银河阻隔而不得会面的悲剧,抒发了女子离别相思之情,写出了人间夫妻不得团聚的悲哀。字里行间,蕴藏着一定的不满和反抗意识。
译文:
遥远的牵牛星,明亮的织女星。伸出纤细雪白的双手,札札地穿梭织布。(织女)一整天也织不了完整的花纹,哭得泪如雨下。银河又清又浅,相隔又有多远呢。只隔一条清澈的河,相视而不能相互说话。
注解:
①河汉女:指织女星。河汉,银河。
②擢(zhuó)伸出,抽出。
③素:白皙的。
④札(zhá)札:织机发出的响声。
⑤机杼(zhù):织机的梭子。
⑥章:有花纹的纺织品,这里指整幅的布帛。
⑦零:落下。
⑧盈盈:形容清澈。
⑨脉(mò)脉:用眼睛表达情意的样子。
鉴赏:
全诗以物喻人,构思精巧。诗人抓住银河、机杼这些和牛郎织女神话相关的物象,借写织女有情思亲、无心织布、隔河落泪、对水兴叹的心态,来比喻人间的离妇对辞亲去远的丈夫的相思之情。全诗想象丰富,感情缠绵,用语婉丽,境界奇特,是相思怀远诗中的新格高调。
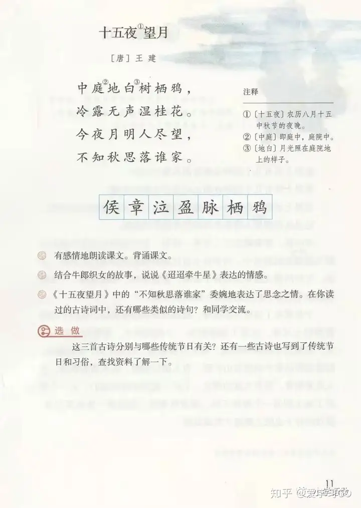
《十五夜望月》
十五夜望月
[唐]王建
中庭/地白/树/栖鸦,冷露/无声/湿/桂花。
今夜/月明/人/尽望,不知/秋思/落/谁家?
作者介绍:
王建(768-825),唐代诗人,字仲初。擅长乐府诗,与张籍齐名,并称“张王乐府”。其以田家、蚕妇、织女、水夫等为题材的诗篇,对当时社会现实有所反映。
主要作品:《田家行》《水夫谣》《羽林行》《射虎行》《古从军》等。
主题:
《十五夜望月》每两句为一层意思,分别写中秋月色和望月怀人的心情,展现了一幅寂寥、冷清、沉静的中秋月夜图,渲染了一种清幽寂静、凄凉的气氛,表达了作者中秋望月思远,想念好友的情感。此诗以写景起,以抒情结,想象丰美,韵味无穷。
译文:
月光照在庭院地上,树上栖息着乌鸦,秋天的露水无声地打湿了庭院中的桂花。今夜明月当空,世间人人都在仰望,不知道这秋天的情思会落到谁的一边?
注解:
①陂(bēi):池岸。
②衔:口里含着。本诗中指落日西沉,半挂在山腰,像被山咬住了。
③浸:淹没。
④漪(yī):水中的波纹。
⑤横牛背:横坐在牛背上。
⑥腔:曲调。
⑦信口:随口。
鉴赏:
1、诗的前两句:中庭地白树栖鸦”,明写赏月环境,暗写人物情态,精炼而含蓄。“树栖鸦”这三个字,朴实、简洁、凝炼,既写了鸦鹊栖树的情状,又烘托了月夜的寂静。“冷露无声湿桂花”,紧承上句,借助感受进一步渲染中秋之夜。描写了冷气袭人,桂花怡人的情景。
2、诗的后两句:“今夜月明人尽望,不知秋思落谁家。”这两句采取了忽然宕开的写法,从作者的一群人的望月联想到天下人的望月,又由赏月的活动升华到思人怀远,意境阔大,含蓄不露。“落”字新颖妥贴,不同凡响,它给人以生动形象的感觉,仿佛那秋思随着银月的清辉,一齐洒落人间。
图文讲解
点击图片,查看大图
▼▼▼▼















































































同步练习1
一、 默写诗歌。
1. 春城无处不飞花, 。日暮汉宫传蜡烛, 。
2. ,皎皎河汉女。纤纤擢素手, 。终日不成章, 。河汉清且浅,相去复几许。 , 。
3.中庭地白树栖鸦, 。今夜月明人尽望, 。
二.关于《迢迢牵牛星》阅读训练。
1.诗歌中景象有虚实之分,有眼之所见,有心之所想。请指出诗中眼见之实景来。
2.“盈盈一水间”,“相去复几许”!开头为什么又有“迢迢”?请说说你的理解。
3.诗中的抒情主人公是谁?抒发了什么感情?反映了什么社会现实?
4.诗中写出织女因爱情思念而受到的折磨和痛苦的诗句是: , 。
5.赏析“河汉清且浅,相去复几许?盈盈一水间,脉脉不得语。”
6. 写一写《迢迢牵牛星》中叠词运用的妙处。
7.赏析“河汉清且浅,相去复几许”。
8.赏析“盈盈一水间,脉脉不得语。”
9.赏析“纤纤擢素手,札札弄机杼”。
三、阅读下面这首古诗,回答相关问题。
元日
(宋)王安石
爆竹声中一岁除,春风送暖入屠苏;
千门万户瞳瞳日,总把新桃换旧符。
1、这首诗最后两句的意思是__________________________________________。
2、在噼噼啪啪的爆竹声中,送走了旧年迎来了新年。人们迎着和煦的春风,开怀畅饮美酒。在此情景中,你想到的诗句是: , 。这首诗是“唐宋八大家”之一的( )写的《 》,描写了他在这一天看到的有趣的风俗,如: 、 和 。
答案
一、1.寒食东风御柳斜 轻烟散入五侯家
2. 迢迢牵牛星 札扎弄机杼 泣涕零如雨 盈盈一水间 脉脉不得语
3. 冷露无声湿桂花 不知秋思落谁家
二、1.迢迢牵牛星,皎皎河汉女,河汉清且浅,盈盈一水间。
2.“迢迢”是诗人从地面仰视星空的视角感受,而“盈盈一水间”,“相去复几许”是从织女看牛郎的视角感受而来,所以一远一近,各不相同。
3.既是织女,也是思妇(诗人)。抒发了虽近在咫尺而衷情难诉的愁苦。反映了封建社会中妇女遭受各种束缚无法把握自己命运的现实。
4.终日不成章,泣涕零如雨。
5.那阻隔 了牵牛和织女的银河既清且浅,牵牛与织女相去也并不远,虽只一水之隔却相视而不得语也。 “盈盈”不是形容水,和下句的“脉脉”都是形容织女。“脉脉不得语”是说河汉虽然清浅,但织女与牵牛只能脉脉相视而不得语。
6.这首诗一共十六句,其中六句都用了叠词,即迢迢、皎皎、纤纤、盈盈、脉脉。叠词的使用使这首诗质朴、清丽,情趣盎然。特别是后两句,一个饱含离愁的少妇形象跃然纸上,意蕴深沉,风格浑成,是极难得的佳句。
7.这是写景句。“河汉”既“清”且“浅”,而且也相距“复几许”,并不遥远,可望却不可即,咫尺胜天涯。这样就更加有力地强调了织女离愁别绪的哀怨。
8.诗句强调织女与牛郎虽只隔一水间,却只能用默默地眼神含情地相望来表达心中的渴念和爱慕情意。“盈盈”“脉脉”两组叠词的运用,更突出地表达了织女对牛郎之间的缠绵情意。
9.这是描写织女手的特征、劳动的情景及其勤劳的形象。“纤纤”一~词,写织女手的形态,纤细柔长。“札札”叠词写出织女织布时不停的织机声,一个“弄”字形象地写出了机梭在织布机上的飞动,同时也写出了织女织布动作娴练和纯熟。这两句诗不仅写出了织女的姿态美,也意在写出织女的勤劳形象,更意在写出织女因思念亲人的孤寂苦闷心情。
三、1.初升的太阳照遍了千家万户,大家总拿新门神换掉了旧门神。
2.爆竹声中一岁除,春风送暖入屠苏。王安石 元日 燃爆竹 饮屠苏酒 换新桃符
声明 本文素材来源于网络。以上图文,贵在分享,版权归原作者及原出处所有,内容为作者观点,并不代表本公众号【爱学习GO】赞同其观点和对其真实性负责。如涉及版权等问题,请及时与我们联系。分享的资源版权属于原出版机构或影像公司,本资源为电子载体,传播分享仅限于家庭使用与交流心得、参考和辅助购买决策,不得以任何理由在商业行为中使用,若喜欢此资源,建议购买实体产品。
http://weixin.qq.com/r/RSnl-ZPE1c6qrdee93xX (二维码自动识别)